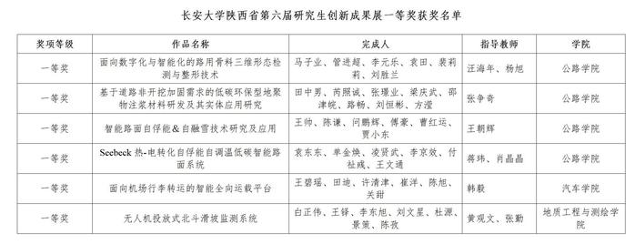
近日,陜西省第六屆研究生創新成果展獲獎作品名單公布。我校推薦的40項作品全部獲獎,其中“面向數字化與智能化的路用骨料三維形態檢測與整形技術”等6項作品榮獲一等獎,“吸波發熱路面:道路快速融冰技術新突破”等14項作品榮獲二等獎,“固體廢棄物在道路工程領域中的資源化利用與性能優化方法”等10項作品榮獲三等獎,“Comparison of Strengthening Methods for Tubular T Joint corresponding to each Static FailureMode”等10項留學生作品榮獲留學生創新成果優秀獎。我校“工科組”獲獎總數、留學生組獲獎成績均在全省各高校中位列第一。
陜西省研究生創新成果展由陜西省教育廳組織,集中展示我省各研究生培養單位的科研創新成果、辦學水平和人才培養質量,旨在提高研究生創新實踐能力,深化研究生培養機制改革。本屆成果展分工科類、理科類、文科類,同時設立來華留學生單獨賽道,經單位推薦、材料初評、網絡評審和會議評審等環節,共確定了一等獎110項,二等獎168項,三等獎274項,“留學生創新成果優秀獎”30項。
我校高度重視研究生實踐創新能力的培養,研究生院聯合材料科學與工程學院精心組織、積極推進,全方位挖掘我校研究生優秀創新成果,部分參展作品同時在學科競賽等活動中榮獲全國級獎項26項,省級獎項10項,發表SCI論文130篇(其中JCR一區67篇),獲得發明專利47項,并有多項成果與企業簽訂了成果轉化協議。本次活動充分展示了我校研究生的學術創新能力與科研實踐成果,我校將持續深化研究生教育綜合改革,以學科競賽為抓手,搭建學術科研創新平臺,以高質量研究生教育造就更多拔尖創新人才。

(審稿:張嘉琦  網絡編輯:韓月)